您好,欢迎访问河南嘉铭建设工程咨询有限公司官方网站!
加入收藏
|
联系我们
工程咨询服务热线
0391-6635573
网站首页
公司概况
业务范围
招标公告
其他公告
中标公示
工程造价
政策法规
诚聘英才
联系我们
栏目导航
公司概况
业务范围
招标公告
其他公告
中标公示
工程造价
政策法规
诚聘英才
联系我们
当前位置:
首页
>
政策法规
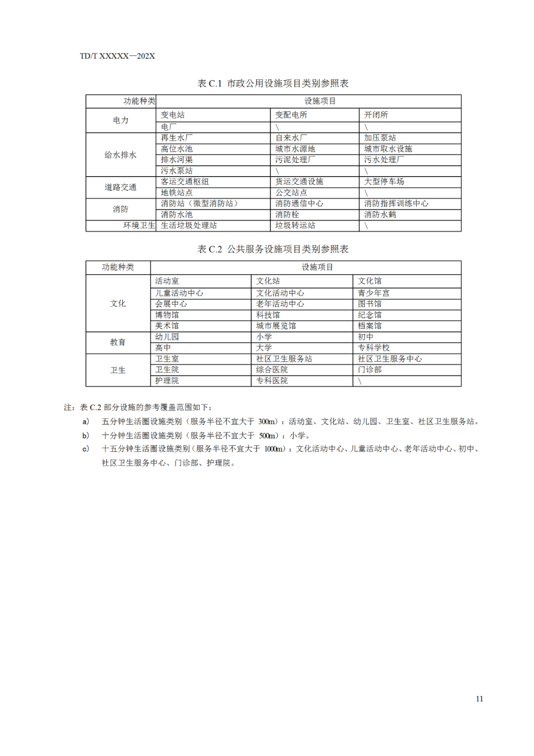
自然资源部公开征求《城区范围确定标准》行业标准(征求意见稿)
文章出处:本站
浏览次数:115
发表时间:2020-11-09
下一篇:
水利部关于《水利工程建设监理规定(修订征求意见稿)》公开征求意见的公告
上一篇:
水利部办公厅关于进一步优化开发区内生产建设项目水土保持管理工作的意见
关闭